期刊:英国麻醉学杂志
【摘要】气道管理领域认知与实践的发展促进了气管插管指南的更新。为此,困难气道协会(DifficultAirwaySociety,DAS)制定了提升气管插管效率与安全的推荐意见。我们通过系统性文献回顾及三轮德尔菲法,制定多学科、循证、专家共识性推荐意见。邀请20位外部专家指导紧急颈前气道推荐意见,并汇集DAS成员及16位国际气道专家的意见。指南小组12名成员在3年内参与65场会议,经系统性评价纳入1241篇文献,最终形成65项气管插管相关推荐意见,涵盖:气道评估与规划、预氧合、插管后管理、快速序贯诱导及插管、生理性困难气道、肥胖、人为因素、床旁超声、记录规范以及教育培训。我们延续线性框架:气管插管(方案A)、声门上气道装置通气(方案B)、面罩通气(方案C)、紧急颈前气道(方案D)。推荐要点包括:全程持续氧供保障、提高首次插管成功率、通过二氧化碳监测仪确认通气效果、失败时按流程推进方案、多学科团队协作及持续教育培训。本指南旨在辅助临床医生实施以效率与安全为核心的气道管理。总体而言,我们强调通过最大化成功率(而非单纯规避失败)来改善患者预后。

要点:
l自2015年DAS指南发布以来,气道管理领域取得了诸多进展,因此有必要更新成人气管插管指南。国际多学科专家采用改良德尔菲法制定这些更新指南。
l指南建议保留线性框架流程,即从气管插管(方案A)、声门上气道装置通气(方案B)、面罩通气(方案C)到紧急颈前气道(方案D)。
l建议包括在整个气道管理过程中持续供氧、通过二氧化碳监测仪上的波形确认通气效果、多学科团队协作以及持续教育和培训。
l重点在于提高首次气管插管成功率,而非规避和处理失败。
引言
困难气道管理指南已存在30多年,DAS首版《非预期困难气道插管的管理指南》于2004年发布。尽管世界各地的众多学会都发布了相关指南,但英国皇家麻醉医师学会的全国性审计项目(NAP7)报告称,气道和通气相关并发症仍是围手术期心脏骤停的重要原因。2015年版的指南针对NAP4的研究结果做出响应,特别强调了对失败情况的处理。该指南纳入了气道管理中的人为因素,支持可视喉镜、第二代声门上气道装置(supraglotticairwaydevices,SADs)和经鼻高流量(high-flownasaloxygen,HFNO)等新技术的应用,推动紧急颈前气道(emergencyfront-of-neckairway,eFONA)技术从套管转向“切开”。这些指南很可能提高了气道管理的安全性。
在此后的数年里,临床实践和证据不断发展。需要气道管理的患者病情日益复杂,有关气道管理技术安全性和有效性的数据不断涌现,对未被识别的食管插管等风险的认识也逐渐清晰。可视喉镜、床旁超声和HFNO等工具的获益证据也已得到证实。随后引入了预氧合和生理性困难气道的概念。近年来,还出现了许多其他关于特定患者的安全气道管理的指南,如危重症患者、清醒气管插管(awaketrachealintubation,ATI)和新型冠状病毒肺炎(COVID-19)。所有这些变化和发展的积累,强调了制定新指南的必要性。
因此,我们利用现有的最佳证据制定指南。除了遵循线性框架流程的具体技术建议外,我们还强调了几个关键主题,旨在最大限度地提高气管插管的成功率,而非仅仅避免和处理失败,从而改善接受气道管理患者的预后。
方法学
本指南遵循《研究与评价指南评估(AGREE2)》报告清单。我们召集了来自英国和爱尔兰各地的多学科团队,成员包括来自教学医院和地区综合医院、具备不同专业领域专长的麻醉科医生、一名外科医生、一名住院医生、一名手术室从业人员和一名非专业人员。为支撑推荐意见的制定,我们按照PRISMA的建议开展了系统评价。鉴于需要评估自2015年DAS指南发布以来的最新证据,我们仅纳入该指南初始检索完成后(2012年及以后)发表的研究。系统评价的完整结果和详细信息见补充文件1。
我们对纳入研究的数据进行了整合,并采用三轮德尔菲法,征求指南制定小组所有12名成员的共识以形成指南推荐意见。第一轮先提出一份初步的推荐意见清单,每位成员对每条意见的内容和清晰度进行审核与评分:≥70%成员同意的推荐意见直接保留;50%-69%成员同意的,根据所有成员的意见进行修订或统一;<50%成员同意的予以排除。随后采用相同方法开展第二轮德尔菲评分,所有成员均收到第一轮的匿名结果和意见。最后进行第三轮讨论与进一步修订。每条推荐意见的证据级别基于改良版《牛津循证医学中心证据分级标准(A-D级)》确定。所有推荐意见的完整结果和证据级别见补充文件2。
鉴于eFONA技术存在不确定性,我们开展了专家小组讨论流程,以协助DAS小组制定建议。我们邀请在eFONA及相关操作方面经验丰富的麻醉医师、重症医师和外科医师参与。在分发特定的临床实践提案后,我们召开了两次讨论小组会议,麻醉医师协会插管指南小组的成员未参与其中。该流程遵循《医疗保健声明科学评估与审查(SEaRCH™)》的建议。总共邀请了20位专家,其中17位(85%)参加了第一次会议,11位(55%)参加了第二次会议。
在制定指南的3年期间,该小组共召开了35次线下全天会议和30次线上会议。2022年10月,我们邀请DAS成员及DAS社交媒体账号的关注者就2015年版指南提供反馈,共收到94份回复,为推荐意见的制定提供了参考。指南的相关内容还在2023年和2024年的DAS年度学术会议上进行了展示,最终推荐意见的核心原则也通过线上形式向DAS成员展示以征求意见。此外,本指南初稿还经16名在困难气道管理领域具备临床或学术经验的国际专家审阅,指南制定小组对所有意见进行了核查。随后最终草案提交DAS委员会审核批准。
免责声明
本指南并非设定最低实践标准,也不能取代良好的临床判断能力。不能覆盖所有可能的临床情景,而是旨在提供一个决策框架。本文件中所称“气道管理者”,指负责气管插管操作的各类临床医师,包括麻醉科医师、重症医学科医师、急诊科医师及院前急救医师。
气道评估
“气道评估”在气道管理中至关重要,有助于识别患者是否具有面罩通气困难、声门上气道装置插入或通气困难、气管插管困难或紧急有创气道建立困难。尽管预测困难气道管理仍然具有挑战性,但病史、影像学检查和体格检查有助于识别潜在的困难气道和制定个体化的气道管理策略。还应考虑气道管理的具体情况,如紧急程度、时机、地点、设备可用性、人员配置以及获得适当帮助的途径。至关重要的是,气道评估的结果需要得到落实,且尽早评估更有利于制定策略、获取设备以及多学科沟通。
临床上已采用多种用于辅助困难气道风险评估的床旁筛查试验。需要注意的是,仅依靠床旁评估不能排除困难气道,但其中上唇咬合试验诊断准确性可能最高。结合多项床旁试验可提高预测困难气道的敏感性。阻塞性睡眠呼吸暂停和鼾症病史是困难气道管理更为可靠的预测因素。目前尚不确定单纯肥胖是否为独立危险因素,尽管在NAP4和NAP7中,肥胖人群在气道并发症中所占比例过高。最可靠的预测因素是既往困难气道管理史。患者可能携带困难气道警示卡,应继续查阅病历以获取更多信息。在气道评估期间,应通过视诊、触诊或超声来识别环甲膜,理想情况下颈部处于完全伸展位置,以便在紧急有创气道开放场景出现前辅助决策。这应作为开放紧急有创气道的依据。
床旁超声、虚拟内镜、鼻内镜、清醒视频喉镜评估、计算机断层扫描和三维打印等技术在预测困难气道和指导气道管理方面具有潜在价值。这些工具并非适合所有临床医生,也并非适用于所有患者,因而在当前临床实践中很少完全依赖于此。鼻内镜在指导气道管理方面具有显著潜力。其具有快速、安全且易于操作的特点,临床医生应考虑进一步掌握该项技术。
超声下气道评估有助于对气道管理难度进行风险分层。尽管证据是有利的,但目前可能无法普及。应推广超声下气道评估,并需要稳妥的教育培训计划。
评估还包括筛查生理性困难气道,这会增加气道管理并发症的风险,如低氧血症和误吸,以及血流动力学并发症。
在特定情况下,气道评估系统具有重要价值。这包括院前急救中的HEAVEN标准和重症监护中的MACOCHA评分(补充文件3)。
[推荐意见]
•麻醉诱导前应进行气道评估。
•评估应包括病史采集、体格检查及床旁试验,必要时还应回顾相关检查结果。同时还应考虑生理性困难气道。
气道管理规划与应急策略
预先制定气道管理策略是基础,应考虑气道评估的结果。若未做到这一点,可能会导致不良后果。该策略应考虑任何预期的面罩通气困难、声门上气道装置插入或通气困难、气管插管困难、紧急有创气道建立困难以及生理状况(图1)。还应考虑患者体位、设备、人员、位置、时机、任何拟行操作失败的应对计划,以及跨团队沟通协作。具体计划应与麻醉助手共享,并在团队简报中讨论任何问题。

与睡眠状态下插管相比,在预计困难气道的患者中,清醒气管插管(awaketrachealintubation,ATI)的失败率和并发症发生率更低。在规划气道管理时,任何预测到的困难都应提醒临床医生考虑使用软质支气管镜或可视喉镜进行清醒气管插管,或进行气管切开术(图2)。
在非工作时间或在非手术室环境中进行气道管理的风险更高。在这些情况下进行气道管理规划时,应考虑临床紧急程度、时机和位置(将患者转移到麻醉准备室或手术室,或不转移患者)。当识别风险时,应尽早寻求资深医师的意见。在这些情况下,准备气道管理清单有助于提高对指南的依从性,减少遗漏,并优化团队协作。

图2.气管插管的准备与规划。ATI=awaketrachealintubation,清醒气管插管;RSI=rapidsequenceinductionandintubation,快速序贯诱导插管。
[推荐意见]
•气道管理策略应针对任何预期的困难,包括:A)气管插管困难;B)声门上气道装置置入或通气困难;C)面罩通气困难;D)紧急颈前气道建立困难。
•气道管理策略应参考既往任何困难气道病史。若预计在方案A、B、C或D中可能出现任何困难,应考虑清醒气管插管。
•应与麻醉助手清晰沟通气道管理策略。
•气道管理策略应作为手术团队术前讨论的一部分。
•应在预氧合和气管插管前优化患者体位。
方案A-D所需的设备必须立即可用。
•非正常工作时段的气道管理风险增加;团队应据此做好相应计划。
•应考虑气道管理的最佳实施地点。
•实施紧急气管插管时,应考虑使用核查清单。
监测
“监测”在提供安全的麻醉中至关重要。麻醉医师协会已发布麻醉和复苏期间的标准监测指标。最低监测:脉搏血氧饱和度、无创血压、心电图和体温,接受全身麻醉的患者还需要:监测吸入和呼出氧气浓度以及二氧化碳波形图。
预氧合对于提高气道管理的安全性至关重要。在此过程中,临床医生可以实现两个目标:通过监测呼气末氧浓度(ETO₂)评估预氧合效果;检查二氧化碳波形图是否正常工作,并正确判读。使用面罩进行预氧合时,应使ETO₂≥0.9,但使用经鼻高流量氧疗技术时,这种监测方法的可靠性可能较低。二氧化碳波形图是气道监测的金标准,不过也存在判读错误和监测失败的案例,这些情况均造成了严重后果。
麻醉诱导后,持续的二氧化碳波形图对于证明面罩通气的有效性至关重要,也是排除食管插管最敏感和特异的监测手段。临床检查(如导管雾气、胸部起伏或听诊)并不可靠。确认气管插管需要评估:1)二氧化碳波形图;2)尽可能观察到气管导管进入气管或位于气管内。超声可用于确认气管插管位置,但耗时且难度较高,需要培训,并且可能分散对即时临床处理的注意力。
任务固着与态势感知丧失是公认的处理气道急症的风险。开始使用肌松剂时启动计时器,有助于临床医生合理安排气管插管时间,并在插管失败时提示按流程进行转换。开启警报声,特别是针对血氧饱和度(SpO₂)的警报,可能会进一步降低任务固着的风险。
麻醉医师协会建议在气管插管前进行定量神经肌肉监测。这可以指导气管插管尝试的适当时机,并降低维持期间和拔管后的并发症风险。
[推荐意见]
•麻醉诱导前应确保二氧化碳波形图监测设备可用。
•麻醉诱导前应启用SpO₂声音提示。
•在气道管理的各个阶段,应持续进行呼末二氧化碳监测。
•在条件允许时,气管插管前应使用定量神经肌肉监测以确认足够的肌松效果。
•医疗机构应提供符合当前协会建议的监测设备。
药物
麻醉诱导药物的选择、剂量、给药方法以及预期的不良反应都会影响气道管理。丙泊酚是最常用的诱导药物,可为气道管理提供有利条件。然而,它可能与血流动力学不稳定相关,并加重生理性困难气道的管理。其他药物或合剂可能更有利于稳定循环系统,适用于麻醉诱导,但无论使用何种诱导药物,临床医生都需为血流动力学不稳定做好准备。
在处理困难气道时,单次推注丙泊酚可能难以保证足够的时间,存在术中知晓风险。
历史上,当预计会出现困难气道管理时,成人吸入诱导麻醉曾被认为是一种可行的选择。然而,这种技术伴随巨大风险,且数据表明其在成人中并不可靠。
已知神经肌肉阻滞剂可提高面罩通气的有效性,并且在气管插管成功率(且无并发症)方面优于其他策略。每种神经肌肉阻滞剂都有其自身特点。尽管有高质量证据表明琥珀胆碱比罗库溴铵能提供更好的插管条件,但应与琥珀胆碱的副作用情况相权衡。此外,有数据表明琥珀胆碱可能与术后肺部并发症风险增加相关。罗库溴铵的使用日益增多,这可能与舒更葡糖的普及有关。尽管在“无法插管、无法氧合”(cannotintubate,cannotoxygenate,CICO)情况下有使用舒更葡糖拮抗神经肌肉阻滞的案例,但在气管插管失败时这并非可靠策略。这是因为其可能伴随显著风险(如喉痉挛或误吸),不能保证开放且易于处理的上呼吸道,并且可能分散临床医生对即时气道管理的注意力(如取药、抽药、等待药物起效)。无论如何,在气管插管期间及整个气道管理过程中,有效的肌松十分重要。神经肌肉阻滞可提高气管插管、SAD通气、面罩通气和eFONA成功率。
[推荐意见]
•应常规使用神经肌肉阻滞剂进行气管插管。
预氧合
预氧合(Peroxygenation)是指从麻醉诱导前(预给氧阶段)、呼吸暂停期间(窒息氧合阶段),到整个气道管理尝试过程中(如喉镜操作),持续为患者供氧直至气道安全建立的全过程。
预氧合对于延长麻醉诱导后的安全呼吸暂停时间至关重要,它能增加体内氧储备、延缓低氧血症的发生,且在插管失败时,为喉镜操作、气管插管及气道急救预留更多时间。
实施预氧合需考虑以下因素:(1)供氧装置(如面罩、经鼻高流量氧疗、无创通气);(2)患者体位(如仰卧位、头高位);(3)呼吸方式(如潮气量呼吸、肺活量呼吸);(4)氧流量;(5)施加压力(如压力支持、呼气末正压)。预氧合时采用头高位联合正压通气,可增加功能残气量,进而提升呼吸暂停及喉镜操作期间的可用氧总量。因此,最有效的预氧合策略是在头高位下采用正压通气技术,可选择经鼻高流量氧疗、无创通气,或带持续气道正压的面罩供氧。
麻醉诱导后,应通过面罩通气持续为患者供氧。喉镜操作尝试期间虽无法进行面罩通气,但仍可通过鼻导管(低流量或高流量)实现持续供氧,这能进一步延长安全呼吸暂停时间——不过保持气道通畅是关键前提。使用部分高流量鼻导管装置时,若需再次尝试面罩通气,可能需先移除鼻导管以确保面罩密封效果。
HFNO的氧流量需超过吸气峰值流量(通常>30L/min)。该技术的循证依据日益充分,已在多种场景中用于延长安全呼吸暂停时间。对于存在生理或解剖性困难气道风险的患者,窒息氧合(理想情况下采用HFNO)尤为重要,这类患者可能出现氧饱和度快速下降或插管尝试时间延长的情况。若在使用HFNO期间遭遇困难气道管理,应继续维持HFNO治疗并确保气道通畅。但临床医生需注意,HFNO存在一定局限性:虽可能延缓低氧血症的发生,但无法完全预防,且不能在面罩通气失败后作为补救措施。
[推荐意见]
•所有患者在全身麻醉诱导前均应进行预氧合。
•在可行的情况下,预氧合应在头高位进行,并采用正压技术。
•对于预计困难气道的患者,应进行充分氧合,使用经鼻高流量吸氧更为理想。
方案A:气管插管
方案A的核心目标是确保首次气管插管即成功(需通过呼气末二氧化碳波形确认)且无并发症,同时在维持氧合的前提下,控制气管插管的尝试次数与时长(图3)。

图3.方案A,气管插管。eFONA=emergencyfront-of-neckairway,紧急颈前气道;SAD=supraglotticairwaydevice,声门上通气装置。
喉镜
与直接喉镜相比,视频喉镜在各类患者、临床场景及操作者中均能提升气管插管的安全性与有效性。因此,只要条件允许,应将视频喉镜作为气管插管的一线工具。目前市面上有多种类型的视频喉镜,循证证据表明,相较于直接喉镜,它们都能提高首次插管成功率、降低低氧血症发生风险,并减少食管插管的可能性。目前尚无充分证据支持某一种镜片设计优于其他类型。特定类型的镜片(如大角度镜片、Macintosh型镜片)需配合不同操作技巧才能实现成功插管。医疗机构的设备配置会受多种因素影响(如设备普及性),且需通过专业培训与定期使用来保障操作效果。此外,也可借助多种其他器械完成气管插管(如光棒),但这类器械的有效使用同样需要专业培训支持。
气管导管导入器
探条(静态或动态型)与管芯均为气管导管导入工具,可助力气管导管更高效地置入。它们可常规应用于多种临床场景,例如搭配加强型气管导管使用,或在快速序贯诱导插管时应用;遭遇突发困难气道时,也可借助其辅助完成气管插管。目前尚无明确证据表明某一种导入工具在疗效或安全性上优于另一种。尤其当使用带大角度镜片的视频喉镜时,应配合使用管芯、探条或软支气管镜。导入工具使用前需进行适当塑形。探条或管芯的使用均存在气道损伤的潜在风险,但这一风险需与提高插管成功率带来的获益进行权衡。
在声门视野为Cormack—Lehane3级或4级的情况下,盲目置入探条可能导致气道损伤或放置错误,应避免此类操作。置入受阻时,可能提示探条已进入支气管树,但该现象可能伴随气道穿孔和损伤风险,同样应避免。
喉外手法操作
训练有素的麻醉助手可实施喉外手法操作以改善声门视野。通过对甲状软骨施行向后、向上、向右施压的手法进行喉部手动移位,能够改善声门视野。有观点认为,视频喉镜的声门共享可视性可能会增强喉外手法操作的效果,不过目前尚无研究支持这一说法。
尝试
气管插管的成功需满足喉镜暴露成功与气管导管置入成功两个条件。一次成功的插管尝试定义为:通过插管器械、导入工具(或两者联合)操作后,将导管置入气管内;且需通过呼气末二氧化碳波形监测确认,条件允许时还应结合直视观察确认。
气管插管的每一次后续尝试都会增加气道损伤等并发症的风险,同时降低插管成功率。这也凸显了“首次尝试即最佳尝试”的重要性——不够理想的尝试等同于无效尝试。本指南延续“3+1次尝试”原则:最多进行3次插管尝试,第4次(即最后一次)尝试仅由经验更丰富者执行。每次后续尝试均需做出调整以提高成功率,调整方案应基于此前的尝试情况制定,例如:调整患者体位、更换喉镜或镜片类型、使用或更换导入工具、更换操作者、实施喉外手法操作或气道吸引、解除已施加的环状软骨压迫,或优化神经肌肉阻滞效果。插管过程中若任何时刻出现低氧血症,应立即终止插管尝试,优先通过面罩通气恢复氧合。两次插管尝试之间需持续进行面罩通气,确保患者氧合状态稳定。
方案A可在任何时刻宣告失败,即便仅完成首次气管插管尝试后也可判定。当临床医生确认无任何调整措施能提高后续插管成功率(例如,在条件优化后仍无法完成喉镜暴露),或进一步尝试可能引发并发症(例如,气道梗阻或面罩通气失败)时,即可做出该决策。
此时可考虑终止麻醉,但在此之前,需先置入SAD或维持有效的面罩通气,直至神经肌肉阻滞完全逆转、患者苏醒。若经最多3+1次尝试后气管插管仍未成功,操作者应立即宣告“插管失败”,启动方案B,并备好eFONA套件待用,同时需召集必要的支援人员。
气管插管确认
目前提倡采用“两点确认法”核实气管导管位置:一是直视导管通过声门,二是通过呼气末二氧化碳波形监测确认存在持续呼出的二氧化碳。尽管持续呼出二氧化碳可排除食管插管,但单独使用该指标无法确认导管在气管内的位置是否正确——导管可能误入支气管或咽部。因此,直视气管导管通过声门或位于气管内的情况至关重要。此外,也有建议采用“双人核对法”,但该方法仍需更多研究验证。
[推荐意见]
•只要条件允许,应使用视频喉镜。
•气道管理者需熟悉不同类型视频喉镜镜片的特点及对应的操作技巧。
•气道管理者应掌握所在科室配备的视频喉镜的操作能力。
•气管插管尝试次数最多不超过3次,另可由经验更丰富者进行最后1次尝试(即“3+1次”原则)。
•使用大角度视频喉镜镜片时,应配合使用管芯、探条或软质支气管镜。
•理想情况下需通过“两点确认法”核实气管插管是否成功:一是持续存在的呼气末二氧化碳波形,二是直视到气管导管通过声门。
•喉镜暴露时若声门视野不佳,可考虑实施喉外部按压。
•当喉镜暴露或气管插管困难时:
a.全程持续维持氧合;
b.维持麻醉深度稳定;
c.优化头颈部体位、调整镜片尺寸及类型、考虑使用辅助器械、优化导管尺寸及类型、实施喉外部按压、解除环状软骨压迫、优化神经肌肉阻滞效果、更换操作者、进行气道吸引,并优化操作体位与环境。
面罩通气
面罩通气是气道管理流程各阶段均需掌握的核心技能。要实现有效操作,需通过培训和积累经验来最大化成功概率,尤其是在困难气道管理场景中。当面罩通气困难时,气管插管失败的风险会增加10倍以上。
尽管面罩通气困难的预测总体准确性较差,但仍应进行评估。与面罩通气困难相关的特征包括:既往面罩通气困难史、阻塞性睡眠呼吸暂停、放疗史、高BMI、颈围大、Mallampati分级3/4级以及男性。评分系统也可用于预测面罩通气困难。
神经肌肉阻滞可提升面罩通气的顺畅度。完成预氧合、麻醉诱导及神经肌肉阻滞剂给药后,应开始给予100%氧气的面罩通气。临床医生不应为确认面罩通气效果而延迟给予神经肌肉阻滞药物。使用HFNO时,仍需确认面罩通气的有效性。
面罩通气的有效性应通过呼气末二氧化碳波形监测确认,其顺畅程度可采用Lim和Nielsen评分系统进行分级(补充文件4)。可通过改善操作技巧、使用辅助器械改善面罩通气效果。操作技巧包括:使用尺寸合适且密封良好的面罩、提高新鲜气流量、抬颏和托下颌、双人操作技术以及正确的手部位置。尽管数据有限,但有证据表明VE双手握持法比CE双手技术更有效。口咽和鼻咽通气道等辅助器械也可提升面罩通气效果,但必须选择合适的尺寸。
在气道管理过程中,面罩通气的顺畅度或有效性可能发生变化。细微变化(如气道压力升高、潮气量减少、面罩密封失效、呼气末二氧化碳波形恶化或操作者用力增加)可能是气道困难进展或方案A-C即将失败的早期征兆。这些变化应及时向团队通报,立即寻求帮助,并对气道管理策略进行适当调整。
[推荐意见]
•不可因检查面罩通气效果而延迟给予神经肌肉阻滞药物。
•气道器械操作尝试间隙,应采用面罩通气维持氧合。
•必要时可改善操作技巧、使用辅助器械或两者结合的方式,提升面罩通气的顺畅度。
•当面罩通气困难时,应及时向团队通报,立即寻求帮助,并对气道管理策略进行适当调整。
方案B:喉上气道装置(SAD)
当气管插管的初始方案(方案A)失败时,应通过SAD维持氧合(图4)。通过SAD实现有效氧合后,可暂停操作,与团队沟通下一步方案。默认决策应为终止麻醉;其他高风险选项(如保留喉上气道装置不插管、经喉上气道装置行气管插管或实施颈前通气继续手术)仅应在上级人员(如经验更丰富的麻醉医生或外科医生)参与决策时考虑。

图4.方案B.声门上通气装置。eFONA=emergencyfront-of-neckairway,紧急颈前气道;FONA=front-of-neckairway,颈前气道;SAD=supraglotticairwaydevice,声门上通气装置。
二代SAD的优势:相较于一代装置,二代喉上气道装置在降低误吸风险方面具有重要优势,通常具备更高的咽部密封压,部分带有引流口,且多数更适合作为插管通道。在二代装置中,当前带套囊的装置具有更高的口咽漏气压,且可调节套囊压力。其插入成功率似乎不受设计影响,但目前尚无高质量证据表明带套囊与无套囊二代装置在临床相关插入时间上存在差异。须明确的是,二代装置应优先于一代装置使用;目前虽无充分证据推荐特定二代装置或设计,但带套囊装置可能具有潜在优势。气道管理者应掌握所在科室配备的二代SAD的操作技术。
多数SAD的应用证据来自择期手术,扩展这些数据的应用须谨慎。有限证据表明,喉上气道装置可在60-65%的病例中补救困难或失败的气管插管,但作为补救技术未得到充分应用。关于方案B中通过SAD实现有效氧合的最大尝试次数,证据较少。外推证据表明,随着尝试次数增加,成功氧合的可能性降低。反复尝试会导致更严重的气道损伤,使通气更困难,并可能延误方案C的实施。因此,建议将尝试次数限制在最多3次,每次后续尝试应做出调整以提高成功率,如更换尺寸或使用替代装置,并确保肌松效果。在喉上气道装置插入尝试间隙,应持续通过面罩通气维持氧合。
停下来,思考,沟通
应通过二氧化碳波形图和脉搏血氧仪确认通过SAD进行的通气和氧合是否成功。下一步操作应在上级医生的指导下进行。许多因素会影响最佳方案的选择,如操作者技能、手术紧急程度、地点、设备可用性和患者状况,但维持氧合和通气应优先考虑。
终止麻醉
经SAD有效氧合后,默认决策应为终止麻醉并唤醒患者,除非手术必须继续。与其他三种选项相比,让患者从麻醉中苏醒可能是维持气道控制并恢复自主通气的最安全方式。然而,该决策并非毫无风险,需警惕苏醒时可能出现的气道并发症(如喉痉挛)。需考虑的事项包括通过定量神经肌肉监测指导神经肌肉阻滞的完全逆转,以及稳定患者的麻醉苏醒过程。
经喉上气道装置继续手术
这应被视为高风险选项,仅用于特定或即刻危及生命的情况,且需有资深临床医生参与决策。气道可能已因多次尝试插管失败而受损,在手术过程中还可能因装置移位、反流、气道水肿或手术因素而恶化。鉴于气管插管已失败,补救措施选择有限。尽管有充分证据支持SAD在多种手术中的应用,但在紧急气道场景下的证据较少。
若团队同意继续手术,必须持续确认有效氧合和通气。在使用SAD前,应考虑所有可提高成功率的技术,包括在相关情况下优化套囊压力、放置鼻胃管,以及优化头颈部体位和有效肌松。同时,还应考虑加快手术进程及制定装置失败时的预案。
经喉上气道装置插管
这应被视为一项高级技术,且是存在失败可能的高风险选项。若必须进行气管插管,当患者状态稳定、氧合充足,且气道管理者和助手均接受过该技术培训时,可考虑通过功能良好的SAD进行一次插管尝试。可使用或不使用交换导管,但必须始终在直视下进行(如借助软质支气管镜),严禁盲插。
颈前气道
在罕见情况下,即便可通过SAD通气,也可能需要通过气管切开术或环甲膜切开术建立安全气道。这是一种比eFONA更可控的场景,但操作复杂,需资深外科医生和麻醉科医生参与。
若经三次尝试后氧合和通气仍不成功,或在方案B实施过程中的任何时刻,操作者应宣告SAD通气失败,启动方案C,并打开eFONA套件,同时立即召集必要的支援人员。临床医生应认识到,此时实施紧急颈前通气的可能性显著增加。
[推荐意见]
•若方案A/气管插管失败,应使用二代喉上气道装置尝试补救。
•气道管理者应掌握并保持所在科室配备的二代喉上气道装置的操作技术。
•喉上气道装置插入尝试次数最多3次。
•一旦通过喉上气道装置建立有效氧合,应暂停操作,思考并与团队沟通。
•若手术非必须进行,唤醒患者。
•若手术必须进行且经喉上气道装置通气效果满意,可考虑保留喉上气道装置继续手术。
•若必须进行气管插管,可考虑通过喉上气道装置借助软质支气管镜进行一次插管尝试,或开放颈前气道(气管切开术或环甲膜切开术)。
•不推荐通过喉上气道装置盲插气管导管。
•若喉上气道装置通气困难,应开始准备紧急颈前气道。
方案C:面罩通气的最后尝试
方案C是气管插管和SAD通气失败后的最终面罩通气尝试(图5)。在此之前,面罩通气可能尚可进行,但反复器械操作导致的气道损伤和水肿会增加通气难度。因此,必须尽一切努力最大化成功氧合的可能性,包括确保神经肌肉阻滞完全、麻醉深度足够、优化患者体位、使用口咽/鼻咽通气道,以及采用双人面罩通气技术。临床医生应意识到,此时可能需要快速过渡到方案D。
面罩通气成功的标志是有呼气末二氧化碳波形曲线,且动脉氧饱和度维持或改善。若面罩通气成功,应暂停操作,与资深临床医生沟通以确定最适宜的方案。若决定终止麻醉,需完全逆转神经肌肉阻滞并谨慎实施麻醉苏醒。该场景下的苏醒可能伴随情况进一步恶化或并发症的风险,逆转神经肌肉阻滞可能加重气道梗阻或使面罩通气更困难。即使面罩通气成功,也可考虑开放颈前通气道。
若面罩通气不成功,应宣告“CICO”,为团队成员分配角色,并立即启动方案D实施eFONA。

图5.最后尝试面罩通气。*此时,临床体征可能是判断有效氧合的唯一可用指标。eFONA=emergencyfront-of-neckairway,紧急颈前气道;FONA=front-of-neckairway,颈前气道。
[推荐意见]
•当气管插管和经喉上气道装置通气均失败时,应进行面罩通气的最终氧合尝试。
•对于此次面罩通气,需做到:
a.确保神经肌肉阻滞充分
b.优化患者体位
c.使用气道辅助器械
d.采用双人操作
e.确保麻醉深度足够
方案D:紧急颈前气道
方案D适用于所有其他氧合方式(方案A-C)均失败的情况,此时会进入“不能插管不能氧合(CICO)”场景(图6)。除非立即实施紧急颈前通气(eFONA)并供氧,否则患者将发生缺氧性脑损伤甚至死亡。
尽管eFONA至关重要,但由于该情况发生率极低且存在报告偏倚,相关循证证据仍较为有限。现有数据多来自非临床研究或回顾性研究,因此需要基于实际应用的推荐意见,以优化eFONA的决策与操作流程。
值得注意的是,已有部分证据支持将“切开”技术作为eFONA的一线操作方式。

图6方案D:紧急颈前气道(eFONA)
决策制定
有证据表明,在紧急情况下选择过多会妨碍操作。危机中的决策几乎完全基于既往经验,在CICO时,这些经验通常来自模拟场景。临床医生应在压力和时间限制下,反复进行单一技术的技能训练,且在大多数情况下成功。DAS2015指南中,对于可触及环甲膜的患者采用横向刺入,对不可触及环甲膜的患者采用垂直皮肤切口。但即使在择期手术中,通过触诊定位环甲膜也并不可靠。垂直皮肤切口适用于可触及和不可触及环甲膜的情况,而横向刺入仅适用于可触及环甲膜或经超声标记后的患者。在气道评估期间应评估环甲膜,并在方案A结束前向团队通报。若未明确评估和确定,建议在实施eFONA时默认采用垂直皮肤切口。
操作实施
一旦宣告CICO并召集帮助后,团队中的资深成员应快速为最适合的人员分配角色,包括执行eFONA的操作者、操作者助手,以及尽可能尝试通过上气道供氧的人员。实施eFONA前必须确保神经肌肉阻滞完全,若已使用舒更葡糖钠,可能需要使用罗库溴铵或维库溴铵以外的神经肌肉阻滞药物。颈部最大程度伸展对成功实施eFONA至关重要,通常可通过在肩部下方垫枕头或延伸床头来实现。
全程应通过上气道供氧,可使用SAD、面罩或鼻导管。在此场景下使用SAD可能具有优势。此外,优化人员和正确识别环甲膜也十分关键。
设备(手术刀-探条-导管)
实施eFONA所需设备包括:10号手术刀片、探条和6.0号气管导管,可能还需要吸引器。
操作技术
CICO场景具有多样性,但定期训练可提高成功率。尽管技术变异较常见,从外科技术角度,右利手操作者站在患者右侧,以及从甲状软骨头端向尾端做垂直切口可能更具优势,但目前对此方法及eFONA技术中的诸多步骤缺乏充分证据。尽管提出了特定技术,临床医生仍需根据临床场景灵活应对,采用自己最可能成功的方法,并定期训练偏好的技术。无论采用何种技术,基本原则是手术刀应握在优势手,切口从非优势手侧向优势手侧延申。
垂直eFONA技术与DAS2015年指南相比基本未变(图7),具体步骤如下:
1. 若为右利手,站在患者左侧(左利手则相反)。
2.最大限度伸展颈部,尝试识别喉部解剖结构,并用非优势手定位中线。
3.用非优势手对皮肤施加张力并稳定喉部。
4.做长可达8cm的中线垂直皮肤切口,从尾端向头端钝性分离。
5.用双手手指进行钝性分离,分离组织,并用非优势手识别并稳定喉部。
6.用非优势手食指识别环甲膜。
7.用优势手握手术刀,经环甲膜做横向刺入切口,刀刃朝向自己。
8.保持手术刀与皮肤垂直,转动约90度使刀刃朝向尾部。
9.换手,用非优势手握手术刀。
10.用非优势手轻轻牵引,将手术刀向自己方向(侧向)拉动,保持手术刀柄与皮肤垂直(不倾斜)。
11.用优势手拿起探条。
12.将探条的弯端沿手术刀侧面滑入气管。
13.旋转并将探条与气管对齐,轻轻推进10-15cm。
14.移除手术刀。
15.稳定气管,对皮肤施加张力,用非优势手握住探条。
16.用优势手将6.0mm带套囊气管导管沿探条推进,推进时旋转导管。
17.移除探条。
18.充气套囊,用100%氧气通气,通过呼气末二氧化碳波形监测确认通气。
19.固定导管。

图7紧急颈前气道
紧急颈前通气道术后
成功实施eFONA并稳定患者后,需排除支气管插管、气胸等并发症,需由合适的外科医生评估以确定后续最适宜的气道管理方案。
严重气道事件后的复盘很重要,可明确需改进的流程。需认识到eFONA场景对所有相关人员的显著心理影响,应鼓励事后应对相关人员进行回顾总结,并引导他们使用可获得的支持服务。若eFONA尝试不成功,可考虑延长切口、对环甲膜进行更多钝性分离、改变患者或操作者体位、更换更小的导管,但此时情况可能已恶化。
推荐意见
•当方案A、B、C均失败,且存在“不能插管不能氧合”场景时,必须实施紧急颈前气道(方案D)。
•实施紧急颈前气道前,在可行情况下应确保颈部最大限度伸展。
•实施紧急颈前气道前,应给予足量神经肌肉阻滞药物。
•参与紧急颈前气道场景的人员应获得心理支持。
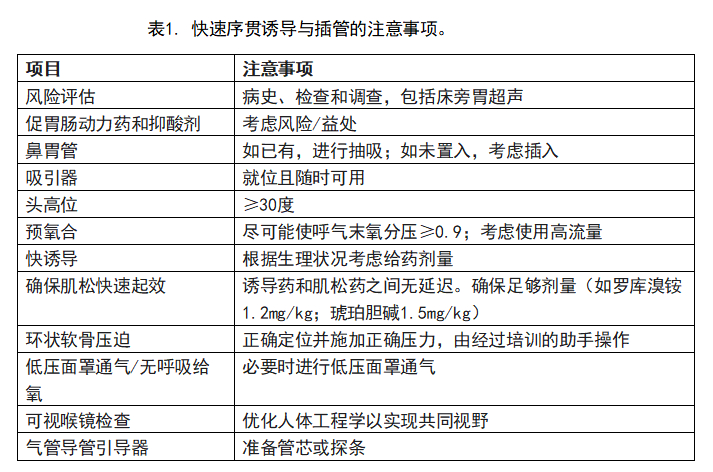
快速序贯诱导和插管
快速序贯诱导插管(Rapidsequenceinductionandintubation,RSI)适用于麻醉诱导后、带套囊气管导管固定前误吸风险高的患者。尽管气道管理的通用原则在此场景下同样适用,但需对行RSI的患者采取一些特殊考量(表1,补充文件6)。临床医生应意识到,此类患者也可能存在生理性困难气道,并需进行相应处理。

环状软骨压迫的目的是降低气管插管前的误吸风险。即,诱导前施加10N的压力,患者意识消失后增至30N。由于该操作的安全性和有效性均存在不确定性,其应用存在争议。尤其需要关注的是,环状软骨压迫可能会恶化喉镜视野暴露、降低气管插管成功率,还可能降低食管下括约肌张力,且未必能降低误吸风险。
环状软骨压迫的安全性与有效性的相关数据并不确切。越来越多的证据表明,若不借助超声辅助,对环状软骨及邻近解剖结构的定位很可能存在偏差。此外,除非操作者接受定期训练,否则施加力度和方式难以保持一致。视频喉镜下的首次插管成功率及总体插管成功率不会因使用环状软骨压迫而受影响,但可能降低气管导管推进的顺畅度。最后,尽管已有高质量研究数据,但尚无证据表明环状软骨压迫会增加气管插管失败的风险,也无证据显示其能降低肺误吸风险。
因此,鉴于缺乏确凿证据,需提出贴合临床实际的推荐意见:对于误吸风险极高的患者,应采用环状软骨压迫;若置入SAD、喉镜暴露或气管插管困难,或患者出现主动呕吐,应立即解除环状软骨压迫。
[推荐意见]
•如果使用了环状软骨压迫,而喉镜视野暴露不佳,则应解除压迫,以改善视野。
•提供环状软骨压迫的助手应定期接受培训。
生理性困难气道
除了解剖学因素外,气道管理者还必须考虑生理因素(如老年、妊娠)和病理生理因素(如脓毒症、心力衰竭)相关的改变所带来的风险,这些改变包括低氧血症、血流动力学不稳定,以及转为正压通气时可能出现的并发症。此类改变可能降低预氧合效果,诱发/加重心血管不稳定,进而影响患者预后。
尽管解剖性或生理性困难气道可能单独发生,但两者合并出现时风险更高。血流动力学不稳定是危重成人气管插管过程中最常见的危及生命的并发症,但通常可预测且可预防。因此,麻醉诱导前的评估与优化至关重要。这包括适当的液体复苏与管理、血管活性药的使用,以及诱导药物的选择。指定一名团队成员专门监测并独立管理血流动力学状态,可使气道管理者能够专注于气管插管操作。
生理改变会损害氧的摄取与输送,这凸显了采用正压技术进行预氧合的重要性,同时也强调了在整个气道管理过程中持续供氧(即预氧合维持)的必要性。对于存在生理性困难气道的患者,多次尝试气管插管会显著增加不良事件发生率,因此首次插管成功尤为关键。
丙泊酚可能导致血流动力学不稳定,这提示需谨慎控制给药剂量。对于此类高危患者,其他诱导药物(如氯胺酮、依托咪酯、瑞马唑仑)也可能适用。
[推荐意见]
麻醉诱导前应优化血流动力学状态,对于存在持续性血流动力学不稳定风险的患者,应指定一名团队成员专门负责。
肥胖
正如NAP4和NAP7报告所强调的,肥胖与气道并发症风险增加相关。肥胖患者更可能出现面罩或SAD通气困难,过多的脂肪组织会增加气管插管和FONA的操作难度。肥胖患者基础代谢率更高,功能残气量更低,这会导致麻醉诱导后氧饱和度快速下降的风险增加,进一步加剧了上述风险。因此,应考虑采用ATI、HFNO进行预氧合维持,并尽早使用SAD。肥胖与减重麻醉学会(SOBA)近期发布的指南阐述了如何降低该人群的不良事件风险,但需明确的是,这需要一套全面的措施来构建安全的气道策略。全程优化患者体位至关重要,头高位(≥30度)可提高预氧合、面罩通气和气管插管的有效性。
对于此类患者,应更早考虑寻求帮助。
[推荐意见]
·考虑对肥胖患者进行清醒气管插管。
·患者应在仰卧位(≥30度)进行预氧合。
·考虑在手术室进行呼吸道管理。
·考虑使用经鼻高流量进行预氧合。
·如果面罩通风效果不佳,可以考虑及早使用第二代声门上通气装置。
人为因素
人为因素与人体工程学在气道管理中处于核心地位。虽然技术技能和非技术技能是分开考虑和教授的,但它们是相辅相成、相互依存的。据报告,教育和培训是改善患者安全的最无效的控制措施。缓解、障碍和修改设计更为有效,具体例子见补充文件7。
预案准备
在本指南中,预案准备是指在推进方案A-C的同时,为eFONA做准备的过程。其目的是确保必要设备可即时取用,且具备适当技能的人员在场并做好准备。在宣告气管插管失败后,操作者和助手应确保紧急颈前通气道套件可及时获取,并确定最适合执行该操作的人员。在经SAD进行最多三次氧合尝试后,助手应打开紧急颈前通气道套件。
方案过渡
方案过渡是指识别到方案A、B或C失败后,立即进入下一步操作。作为气道危机管理的一部分,这一环节常因任务固着或对失败技术过度尝试而执行不佳,可能导致气道损伤并进展为CICO。每次过渡都应向整个团队明确宣告,并触发寻求适当帮助的流程。终止某一方案的尝试并进入下一步的决策,可由助手或团队其他成员发起。
心搏骤停采用了基于时间的过渡方式,但这在气道管理危机中并不可行。不过,一种技术的尝试次数、花费的时间和生理反应等因素是指导过渡的可行选择。
寻求帮助
本指南的核心要点之一——只要遇到任何困难都应寻求帮助。这不应与资历或角色挂钩(随着流程推进,气道助手的任务需求会逐渐增加),而应根据临床场景决定。由谁寻求帮助、如何寻求,取决于机构、地点、场景和时间。若预计可能出现困难,气道团队应在团队简报时讨论将向谁寻求帮助,并指定一名团队成员(非气道助手)负责该任务。
气道管理助手
气道助手在安全气道管理的技术操作与非技术操作中发挥着不可或缺的作用。他们应接受相应培训,具体职责包括:通过二氧化碳监测仪确认呼气末二氧化碳持续存在、具备情境感知与时间意识、在达到最大尝试次数后提醒方案过渡,以及明确何时需要寻求适当帮助。
床旁超声
床旁超声在气道管理中的循证依据日益丰富,可用于气道评估、术前解剖定位及误吸风险评估。通过多项超声测量与评估指标,能够预测困难气道的发生风险。尽管该方法已在研究场景中得到充分验证,但当前在临床实践中其作用与应用范围仍不明确且十分有限。
气道超声可用于术前定位环状软骨和环甲膜。触诊定位环状软骨往往不准确,而诱导前超声检查对环状软骨和环甲膜的定位准确性显著升高。对于预计存在困难气道的患者,诱导前通过超声识别并标记解剖结构,无论采用清醒还是镇静状态下的气道技术,均具有重要价值。理想情况下,该操作应在颈部伸展状态下进行。
借助床旁胃超声评估误吸风险,能够影响气道管理决策,这一技能也日益被认为是麻醉科医生应掌握的核心能力之一。在督导下,该技能易于学习,且熟练的临床医生可快速完成操作。尽管大规模培训面临挑战,但未来这一技能可能会成为临床医生的常用手段。
超声技能对推进临床实践具有重要意义,但目前缺乏经过验证的标准化培训方案,很大程度上依赖于相关领域的热心人士分享知识、开展教学工作。
记录规范
清晰、简明的记录可为当前和未来的气道管理提供参考,为病例回顾提供依据。目前气道管理的记录尚无最低标准。应记录气道评估、所使用的技术/设备、遇到的困难及结局,并与患者即刻、后续照护的人员(如麻醉后监护室、病房或重症监护室人员)进行沟通。
需明确区分某一技术是单纯用于培训(如经喉上气道装置插管),还是因预期或实际困难而使用。当气道管理被判定为困难时,除在患者病历中记录外,还应通过口头和书面形式告知患者,并使用适当的诊断编码告知其初级保健单位。这些细节也可录入全国性注册库(如DAS困难气道注册库或DAS紧急颈前通气道注册库),并通过手术室编码系统进行记录。
[推荐意见]
按照所在机构的要求记录气道管理过程。
教育、培训和机构责任
呼吸道管理各方面的教育和培训是有效实施方案A-D的基础。这不能局限于设备技能的获得,还应包括其他因素,如决策、沟通、人为因素和指南执行。认识到气道管理人员不是单独工作的,培训机会应包括多学科气道管理团队的所有成员(补充文件8)。
机构责任和个人责任
机构与个人均有责任开展有效的培训工作。机构有责任提供方案A-D所需的各类设备,并鼓励相关人员定期使用。个人必须以符合伦理的适当方式,充分利用此类临床培训机会。仅需少量设备操作练习,即可显著提升技能;但对于各级气道管理者而言,要实现可靠的首次操作成功且无并发症,仍需持续定期的培训。气道负责人最适合制定本机构的设备选择方案,并推动必要的、机构层面的气道培训项目。未来几年可能会推行强制性培训,此项工作的实施责任应由机构与个人共同承担。未来,可能会对气道并发症开展保密调查。
基于团队的培训
多学科团队培训的有效开展需要机构层面的指导与支持,以确保相关人员能够参与。以团队形式开展培训,可形成统一的工作方法与认知。这能让团队成员练习领导力与服从力,思考如何优化人为因素与人体工学等,并演练在紧急情况下高效沟通。这将有助于在多学科团队中营造心理安全文化。但需明确的是,紧急场景下需清晰的领导力。
教育方式
我们认识到,尽管临床操作的部分环节可通过实操演练(如环甲膜触诊)掌握,但完整的eFONA技术练习通常需借助模拟人开展。模拟人培训与模拟教学在技能培养中具有重要作用,此外,器械推车实操培训、气道专项课程、研讨会及学术会议等,均应被视为临床实践的基础培训形式。新冠疫情期间,网络研讨会和虚拟课堂的学习价值得到了充分体现,这些线上形式至今仍是气道相关知识培训的重要渠道。
从不良事件中学习
气道不良事件及未遂事件应在科室会议上进行回顾分析,理想情况下由气道负责人主持。回顾重点应放在个人与机构的学习成果上,以预防未来发生类似的事件,并推动本指南的落地。构建气道负责人网络,在全国范围内分享此类事件及相关经验教训。
喉镜培训
尽管视频喉镜的循证依据已较为充分且易于获取,但在许多国家,其仍未被常规用于气管插管操作。其中一个阻碍可能是临床医生担心会丧失直接喉镜操作技能。目前已有证据支持,借助视频喉镜可同时有效开展直接喉镜与视频喉镜操作的教学工作。
呼末二氧化碳监测的培训
多学科团队的所有成员都应该学会识别和正确解读二氧化碳波形。
[推荐意见]
•机构应支持并协助各级人员通过临床与非临床的多学科培训,培养并保持良好的气道管理能力。
•机构应支持临床医生就新设备或新指南开展培训。
•气道负责人应强化气道管理者和助手对方案A-D流程的熟悉程度。
•培训应涵盖人为因素及压力下的团队表现。
•所有参与气道管理的人员均应接受二氧化碳监测仪判读培训。
•所有气道管理者应定期接受紧急颈前通气道操作培训。
•每一例插管失败和紧急颈前通气均应在科室会议上进行回顾讨论。
•气道培训证据可用于支持年度绩效评估(如述职)。
讨论
本指南强调了五大核心要点:最大化首次气管插管成功率、气道管理全程持续供氧、通过二氧化碳监测仪确认通气效果、多学科团队协作,以及持续教育与培训。我们鼓励临床医生优先聚焦于提升气道管理的成功概率,而非单纯应对失败,同时也要为各类可能的突发情况做好准备。至关重要的是,我们倡导尽早识别操作失败,从失败中汲取经验以指导后续尝试,并迅速推进至下一步(图1)。
与先前版本一致(补充文件9),本指南旨在应对以气管插管为初始气道方案时出现的意外困难。但我们也认识到,无论初始气道策略如何,本指南中的部分内容均适用于各类气道管理场景。遵循本指南有助于降低意外的发生风险,且在遭遇困难时能提高成功处置的概率。
若初始气道管理方案为SAD,当该方案失败且需后续气管插管时,应从方案A进入本指南流程。但推进需参考此前SAD失败的情况——若初始通过喉上气道装置有效氧合的尝试已失败,重复此类步骤则徒劳无益,可能需快速推进至方案C。
2015年DAS指南因推荐优先采用“切开”而非套管技术,引发了关于eFONA的争议。由于相关证据匮乏,我们对“切开”手术刀式紧急颈前通气道操作的技术细节(如操作者体位、是否可触及环甲膜、横向穿刺vs纵向切口)也存在类似疑问。因此,我们通过专家共识流程为该技术的推荐意见提供依据。鉴于证据不足,临床医生应选择自身最可能操作成功的“纵向切开”手术刀式紧急颈前通气方法,并针对该技术开展培训。另一项技术调整是,方案D中不再依据是否可触及环甲膜决定采用横向穿刺还是纵向切开,而是鼓励在流程更早阶段就考虑这一选择。这一调整遵循人因工程理论,该理论认为危机中的决策过程可能会影响操作表现。此调整是否能改善紧急颈前通气道的实施结局,尚有待观察。尽管紧急颈前通气注册库可能会推动相关推荐意见的修订,但数据显示,气道管理全程的决策质量仍普遍欠佳,进而导致气道并发症发生。这也凸显出,相较于紧急颈前通气道的技术细节,相关决策环节可能更为重要。自本指南先前版本发布以来,临床实践已取得诸多进展。未来几年,人工智能可能在气道管理领域发挥日益重要的作用,应用场景将涵盖教育、气道评估及气管插管等。同样,视频喉镜/内镜组合设备或新型导入器设计等技术,也可能得到更广泛的应用。
需行气道管理的患者特征也发生了变化。例如,肥胖率持续上升,老年患者手术更为常见,全凭静脉麻醉(TIVA)的应用愈发普遍,而胰高血糖素样肽-1(GLP-1)受体激动剂等药物的问世,均对临床实践产生了影响。这些变化已作用于临床决策,并改变了环状软骨压迫、快速序贯诱导插管、床旁胃超声应用及生理性困难气道管理。
无论技术与临床实践如何演变,所有气道管理策略的基本原则将保持不变,包括制定明确的气道管理策略及为失败做好预案。本指南的有效实施,依赖于提供并交付适宜的教育材料,以支持教育者与学习者。为此,我们已开发一套多模式教育包,可与本指南配合使用,为气道管理的高效实施提供多学科、标准化且一致性的培训支持(补充文件8)。
这些指南存在局限性,包括不断发展的技术及其相关文献基础;某些领域缺乏随机对照试验;试验和荟萃分析的局限性。我们热切期待来自多项研究的证据,包括eFONA注册,以及对困难气道注册的最新分析,尽管我们认识到队列研究的局限性。这些建议是务实的,但由于临床实践的复杂性和异质性,可能不一定适用于所有情况或所有气道管理者。对以前的准则所作的修改往往是基于专家的意见。最后,这些建议中的某些内容可能不适用于低资源环境。总而言之,这些指南旨在支持临床医生提供优先考虑疗效和安全性的气道管理。总体而言,我们强调最大限度地增加成功机会的重要性,而不是避免和管理失败,以改善接受气道管理患者的结果。
本指南存在若干局限性,包括技术的持续演进及相关文献体系的发展;部分领域缺乏随机对照试验;此外,试验与荟萃分析本身也存在局限性。我们热切期待包括eFONA库、困难气道库在内的多项研究证据。这些推荐意见具有务实性,但由于临床实践的复杂性与异质性,未必适用于所有场景/所有气道管理者。与先前指南相比,本版的部分修订内容主要基于专家意见。最后,部分推荐内容可能不适用于资源匮乏的环境。
综上,本指南旨在支持临床医生开展以有效性和安全性为核心的气道管理工作。总体而言,我们强调应优先聚焦于最大化气管插管成功率,而非单纯规避或应对失败,以此改善接受气道管理患者的预后。
原始文献:
AhmadI,El-BoghdadlyK,IliffH,DuaG,HiggsA,HuntingtonM,MirF,NouraeiSAR,O'SullivanEP,PatelA,RivettK,McNarryAF.DifficultAirwaySociety2025guidelinesformanagementofunanticipateddifficulttrachealintubationinadults.BrJAnaesth,2025Nov7,AheadofPrint.DOI:10.1016/j.bja.2025.10.006.